首页
通知公告
宣传片
校园风采
专业介绍
招生信息
招生政策
招生简章
招生计划
录取进展
入学指南
就业政策
招聘信息
求职择业
就业指导
生涯规划
校企合作
下载中心
联系我们
校企合作
校企合作
当前位置:
首页
>>
校企合作
>> 正文
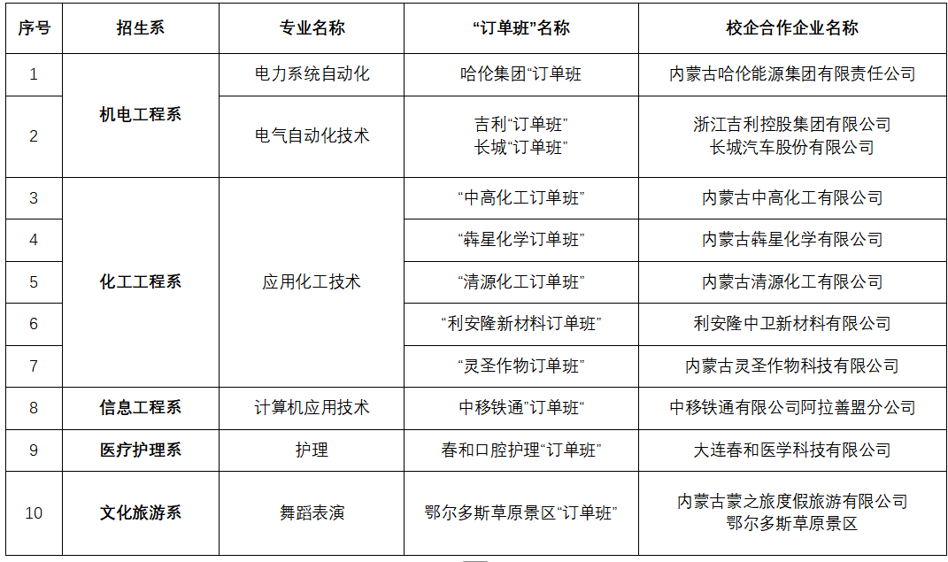
阿拉善职业技术学院2026年“订单班”统计表
发布日期:2025-12-31 作者: 来源: 点击:
版权所有©阿拉善职业技术学院 学院地址:巴彦浩特镇西花园北街10号 邮编:750306